Referência da tensão da série da Pequeno-pegada da baixa potência da Baixo-tração de SOT-23-5 REF4132B25DBVR
Descrição do produto de REF4132B25DBVR
O dispositivo de REF4132B25DBVR é uma tração da baixa temperatura (12 ppm/°C), baixa potência, referência da tensão do CMOS da elevada precisão, caracterizando a precisão inicial de ±0.05%, baixa corrente de funcionamento com consumo de potência menos do que 100μA.
Especificação de REF4132B25DBVR
|
Número da peça |
REF4132B25DBVR |
|
Tensão - saída (minuto/fixado) |
2.5V |
|
Atual - saída |
10 miliampères |
|
Tolerância |
±0.05% |
|
Coeficiente de temperatura |
30ppm/°C |
|
Ruído - 0.1Hz a 10Hz |
15µVp-p |
|
Ruído - 10Hz a 10kHz |
24µVrms |
|
Tensão - entrada |
2.55V ~ 5.5V |
|
Atual - fonte |
100µA |
|
Temperatura de funcionamento |
-40°C ~ 125°C (TA) |
Características de REF4132B25DBVR
Opções da tensão: 2.5V, 3V, 3.3V, 4.096V, 5V
Precisão inicial: ±0.05% (máximo)
Coeficiente de baixa temperatura
Variação da temperatura de funcionamento: −40°C a +125°C
Corrente de saída: ±10 miliampère
Baixa corrente quieta: μA 100 (máximo)
Ruído da saída 1/f (0,1 hertz a 10 hertz): 15 ΜVPP/V
Horas ppm/1000 excelentes da estabilidade a longo prazo 30
Pacote pequeno do pino SOT-23 da pegada 5
Aplicações de REF4132B25DBVR
Por aquisição de dados (DAQ)
Módulos análogos do I/O do PLC
Transmissores do campo
Módulo de controle da movimentação do motor
Equipamento de teste da bateria
Medidores do RCL
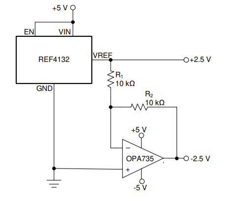
Diagrama esquemático simplificado de REF4132B25DBVR

FAQ
Q. São seus produtos originais?
: Sim, todos os produtos são importação original original, nova são nossa finalidade.
Q: Que certificados você tem?
: Nós somos empresa do ISO e membro certificados 9001:2015 de ERAI.
Q: Pode você apoiar a ordem ou a amostra da quantidade pequena? Está a amostra livre?
: Sim, nós apoiamos a ordem da amostra e a ordem pequena. O custo da amostra é diferente de acordo com seu ordem ou projeto.
Q: Como enviar minha ordem? É seguro?
: Nós usamo-nos expresso para enviar, como DHL, Fedex, UPS, TNT, EMS.We podemos igualmente usar seu remetente sugerido. Os produtos estarão no bom que embala e para assegurar-nos a segurança e seja responsável a dano do produto a sua ordem.
Q: Que sobre o prazo de execução?
: Nós podemos enviar as partes conservadas em estoque dentro de 5 dias de trabalho. Se sem estoque, nós confirmaremos o prazo de execução para você baseamos em sua quantidade da ordem.