Equipamento do tratamento do Ro da máquina do tratamento da água da osmose reversa de duas fases para a maquinaria dos cosméticos
Componentes principais:
| Nome | função |
| bomba de água crua | forneça a pressão ao filtro de areia do silicone/filtro ativo do carbono |
| Filtro de areia do silicone | obtenha livrado da turbidez, matéria suspendida, matéria orgânica, coloide e assim por diante |
| Filtro ativo do carbono | Remova a cor, cloreto livre, matéria orgânica, matéria prejudicial e assim por diante |
| Emoliente | reduza a dureza da água |
| bomba de alta pressão | Forneça a alta pressão à membrana do RO |
| Sistema do RO | O sistema do RO é a parte principal da planta de tratamento da água pura. A membrana do RO dessaliniza a taxa pode alcançar tão altamente como 99%, ele é capaz da remoção sobre 99% dos íons, das bactérias, das partículas e de 98% de orgânico. |
| filtro do cartucho | Remova o material unremoved pelo sistema do pré-tratamento. |
| válvula de regulamento concentrada da água | Ajuste a relação da água concentrada e da água pura. |
| medidor de fluxo concentrado da água | Meça o fluxo da água concentrada. |
| interruptor de baixa pressão | Um dispositivo de segurança que controle o funcionamento da máquina, |
| tanque de água puro | Armazene a água do produto do RO |
Aplicação:
Tecnologia da osmose reversa para aplicar-se na água da indústria eletrônica, água da indústria farmacêutica, indústria química
água do processo, água de alimentação elétrica da caldeira da indústria, saewater e desalization da água salina, água potável refinada e
o outro usch da água do processo como o automóvel, a pintura do aparelho eletrodoméstico, vidro revestido, produtos químicos finos, etc. cosmético.
A instalação:
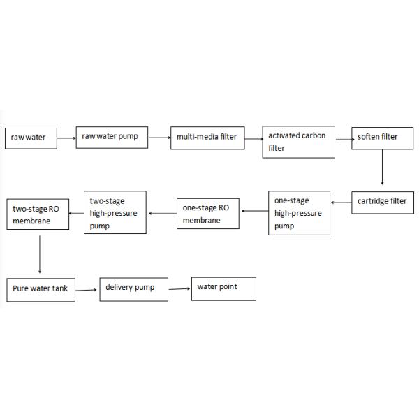
Filtro do carbono do filtro de areia +ative da água crua pump+silica +softener + filtro do mícron + sistema de alta pressão da bomba +RO.

Imagens:
bomba de alta pressão

Sistema de duas fases do RO

pacote de madeira